Кассовые аппараты онлайн в 2019 году: покупка кассы, регистрация
Законы о кассовых аппаратах
Базовым законом является 54-ФЗ от 22.05.2003 с основными изменениями в 2017-2021 годах.
Дополнительно:
- распоряжениями и информационными письмами Минфина РФ;
- приказами и реестрами ФНС РФ;
- региональными правительственными перечнями;
- судебная практика («Мой арбитр» и «Правосудие»)
- нормативные и документы федеральных ведомств (Государственный портал юридической информации)
Поскольку с внедрением онлайн-касс у предпринимателей появилась необходимость обработки личной информации клиентов, придерживаться следует и закона о персональных данных (152-ФЗ от 27.07.2006).
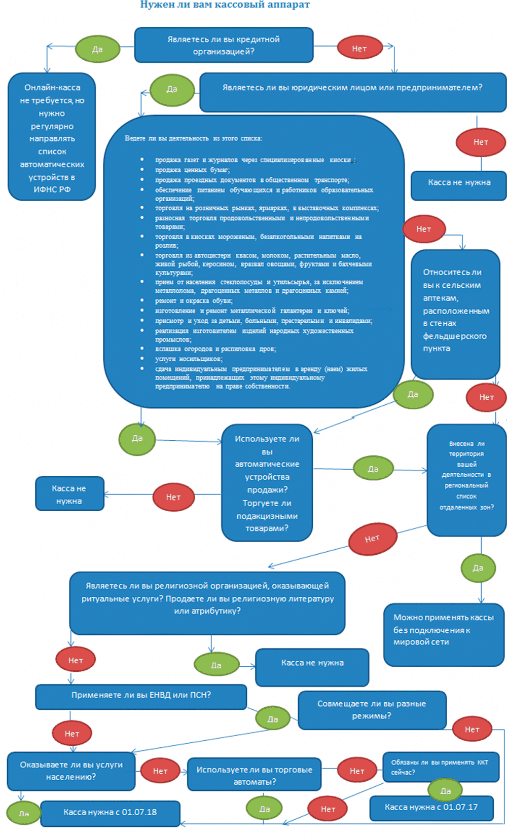
Кто обязан применять контрольно-кассовую технику
Отказаться от покупки ККМ вправе лица, осуществляющие только безналичные расчеты с коммерческими субъектами.
Зарегистрировать ККТ нужно в следующих случаях:
- наличные расчеты с физическими лицами, фирмами и предпринимателями;
- получение денег от клиентов на электронные кошельки, в том числе через системы «Яндекс.Деньги», QIWI (ч. 5 ст. 1.2. закона 54-ФЗ);
- поступление оплаты за продукцию, услуги или товары от рядовых граждан на счет через онлайн-банк (письмо Минфина РФ № 03-01-15/11618 от 01.03.2017).
Реформа предполагает постепенный переход действующих компаний на применение современных устройств. Онлайн-кассы уже стали обязательными для большинства предприятий. Некоторые группы участников оборота получили отсрочку. К таковым отнесли плательщиков ПСН.
|
№ п.п. |
Критерий |
Условия освобождения от применения ККТ |
Примечание |
|
1. |
Статус |
Кредитные организации могут отказаться от контрольно-кассовой техники при обработке платежей с использованием электронных систем и автоматических устройств. Законным является отказ от ККТ сельских аптек, получивших фармацевтическую лицензию. Условием признано размещение организации на базе медицинского пункта |
п. 1 и п.5 ст. 2 закона 54-ФЗ |
|
2. |
Специфика коммерческой деятельности |
Не предполагает использования касс продажа периодических изданий, ценных бумаг, проездных документов в общественном транспорте, продуктов питания в общеобразовательных учреждениях. Нормы об освобождении от обязанности распространяются на торговцев ярмарок, за исключением лиц из правительственного перечня № 698р от 14.04.2017 года. Сослаться на исключение могут разносчики продуктов и непродовольственных товаров, продавцы мороженого и разливных безалкогольных напитков. Не требуется выдавать кассовые чеки при оказании услуг бытового характера (колка дров, ремонт обуви, приемка стеклотары, присмотр за нетрудоспособными гражданами). Освобождение действует при реализации торговли из автоцистерн, продажи овощей навалом. Кассовый аппарат не нужен при сдаче предпринимателями собственных объектов недвижимости в аренду. Упрощенный режим предусмотрен при оказании религиозных услуг, продаже соответствующей атрибутики и литературы |
п. 2 и п. 6 ст. 2 закона 54-ФЗ |
|
3. |
Местоположение |
Осуществление деятельности на отдаленных территориях, не имеющих постоянного доступа к мировой сети, позволяет отказаться от регистрации онлайн-касс. При этом выдавать чеки клиентам все равно придется. С этой целью предписано пользоваться специальными бланками. Список зон утверждают регионы |
п.3 ст. 2 закона 54-ФЗ |
На обязанность выдавать кассовые чеки нередко влияет и характер расчетов. В письме № 03-01-15/87058 от 26.12.2017 года Минфин России отступил от принципов тотального контроля. Ведомство признало законность отказа от ККТ при оформлении операций по возврату займов. Кроме того, п.9 ст.2 закона 54-ФЗ освобождает от необходимости выдачи чека при расчетах между фирмами и предпринимателями электронными средствами. Напомним, что к таковым регламент относит цифровые кошельки в зарегистрированных платежных системах.
Согласно письму ФНС РФ № ЕД-4-20/25867@ от 20.12.2017 года в случаях массового сбоя в сети ответственность за неприменение кассового аппарата не наступает. Правило распространяется на продавцов алкогольных напитков. После устранения неполадок предписывается формировать чеки на весь размер неучтенной выручки.

Как правильно работать без кассы
Отсутствие ККТ у участника расчетов не освобождает от обязанности оформлять прием наличности. Делать это необходимо с соблюдением федеральных регламентов и правил бухгалтерского учета. В многочисленных письмах Минфин России относит товарный чек к формам первичной отчетности. Последним таким актом стало августовское письмо № 03-01-15/52653. Требования к содержанию документа закреплены в ст. 9 закона 402-ФЗ от 06.12.2011 года. Обязательными реквизитами признаны следующие позиции:
- название документа (например: "квитанция", либо "товарный чек");
- дата составления;
- точное наименование компании или предпринимателя;
- описание реализационной операции с указанием единиц измерения;
- сумма в рублях РФ;
- подписи уполномоченных должностных лиц с расшифровкой и пометкой о служебном положении.
Законодатель разрешает участникам оборота утверждать собственные бланки товарных чеков. Условием их использования будет наличие всех обязательных реквизитов и включение соответствующего положения в локальные нормативные акты предприятия.
Внимание! Требования к кассовому чеку и БСО (ст. 4.7 закона 54-ФЗ) на товарные чеки не распространяются. Применению подлежат общие правила оформления первичных документов.
Выдавать чек клиенту представители бизнеса должны в момент совершения операции. Пятый пункт ст. 9 закона 402-ФЗ позволяет использовать как бумажный, так и электронный вариант. В последнем случае продавцу потребуется применить квалифицированную цифровую подпись.
Во сколько обойдется онлайн-касса и ее обслуживание
Стоимость ККТ складываются из нескольких позиций. Цена на оборудование отличается в зависимости от тенденций регионального рынка, марки и функциональности. Значимой статьей затрат становятся эксплуатационные издержки:
|
Статья расходов |
Сумма в рублях РФ |
Периодичность затрат |
|
Кассовый аппарат |
1. Базовые модели с фискальным накопителем — 12 000 – 20 000. 2. Смарт-терминалы — 20 000 – 30 000. 3. Фискальные регистраторы — 20 000 – 50 000 |
единоразово |
|
Фискальный накопитель (отдельно) |
Рыночная цена варьируется от 6 000 до 12 000 рублей |
ежегодно для 6000 (1 раз в 3 года для 12000) |
|
Регистрация и перерегистрация техники |
От 1000 до 3000 |
ежегодно |
|
Услуги оператора фискальных данных |
3000 рублей |
ежегодно |
|
Подключение к интернету для передачи данных |
Стоимость зависит от способа (рублей/месяц): · SIM — около 100/мес.; · WiFi от 0 рублей. |
опционально |
|
Электронная подпись |
От 1600 до 3600 рублей |
ежегодно |
Общий размер затрат на выполнение новых правил, по данным аналитического агентства РБК, варьирует в пределах 20 000 – 50 000 рублей. При этом фискальный накопитель придется менять 1 раз в год либо 1 раз в 3 года с перерегистрацией кассового аппарата в налоговой инспекции.
Модернизация старой контрольно-кассовой техники
Сэкономить предпринимателям предлагают посредством модернизации старой техники. Некоторые модели можно усовершенствовать.

В октябре 2017 года руководство Российского союза промышленников и предпринимателей обратилось к премьер-министру. Объединение настаивает на предоставлении малому бизнесу альтернативы. Вместо дорогостоящей кассы с фискальным накопителем коммерсанты могли бы использовать мобильные устройства. На таких аппаратах планируют установить защищенные операционные системы. Если инициативу поддержат, затраты на переоснащение сократятся на 6 – 9 тысяч рублей.
Стоимость услуг и оборудования жестко не регламентируют. Цены определяет спрос, не снижающийся на протяжении всего 2017 года. На рынке отчетливо прослеживается дефицит фискальных накопителей, а обслуживающие компании нередко обвиняют в злоупотреблениях. Политика ФНС РФ несколько смягчила негативные последствия, но полностью пресечь спекуляции не удалось.
Власти делают ставку на положительные стороны реформы. Так, коммерсантам не потребуется оплачивать техническое обслуживание аппаратов в специализированных центрах. Сотрудничать со специалистами можно на добровольных началах. Сфера бизнеса стала прозрачнее и понятнее, а отношения с контролирующими органами поддаются прогнозированию.
Парламентарии предприняли попытку снижения расходов на переоснащение. Лицам, зарегистрировавшим онлайн-кассу, будут предоставлять налоговый вычет в пределах 18 000 рублей. Норма закреплена законом 349-ФЗ от 27.11.2017 года. Поправка действует с января. Условиями применения льготы являются:
- приобретение и регистрация техники в период 01.02.2017 – 01.07.2019;
- соответствие оборудования стандартам;
- применение ЕНВД или ПСН;
- наличие у налогоплательщика статуса индивидуального предпринимателя.
Преференций для юридических лиц не предусмотрено. Вычет предоставляется по каждому экземпляру ККТ.
Регистрация кассы и особенности организации расчетов
Приобретение кассового аппарата — первый шаг к построению системы приема платежей. Следующим этапом становится постановка на государственный учет. Процедура осуществляется в заявительном порядке налоговыми органами в соответствии со ст. 4.2 закона 54-ФЗ.
Личный визит в инспекцию необязателен, так как на сайте ФНС РФ действует сервис дистанционной регистрации. Владельцу ККТ необходимо:
- заключить договор с оператором фискальных данных, включенным в реестр службы;
- получить доступ в интернет;
- получить ЭЦП (электронно-цифровую подпись) для удостоверения электронного заявления (для доступа в личный кабинет на сайте налоговой инспекции);
- воспользоваться «Личным кабинетом налогоплательщика» на сайте ФНС РФ (вкладка «Зарегистрировать ККТ»);
- заполнить и подписать цифровой подписью электронную форму заявления;
- получить уникальный регистрационный код;
- руководствуясь инструкцией завода-изготовителя, ввести его в память фискального накопителя;
- до истечения 1 дня с момента получения ответа из инспекции сформировать отчет с отражением фискального признака, даты и времени;
- внести полученные данные в специальную форму личного кабинета;
- получить цифровую карточку учета ККТ (через 5 суток).
Впоследствии в аналогичном порядке можно будет регистрировать смену накопителя или иные изменения в работе ККТ.
Налоговая служба сохранила и традиционный порядок постановки касс на учет. Для этого представителям бизнеса придется лично явиться в инспекцию с заявлением и получить регистрационный код. Обратиться разрешено в любой орган ФНС РФ. Место ведения деятельности или нахождения компании значения не имеет. Впоследствии потребуется передать сотрудникам органа фискальный отчет и получить карточку.
Обращаем внимание, что менять фискальный накопитель придется каждые 1 или 3 года (в зависимости от типа ФН), а обновлять ЭЦП — 1 раз в 12 месяцев. Если речь идет о применении модернизированной кассы, до переоснащения ее придется снять с учета. Далее процедура будет стандартной.В письме ФНС РФ №ЕД-4-20/11671@ от 20.06.2017 года разъясняется порядок исключения из реестра устаревшего оборудования. Если владелец не обратится в инспекцию , сотрудники органа внесут данные самостоятельно. Налогоплательщика штрафовать не будут, но потребуют предоставить показатели фискальных счетчиков.
Правила работы с кассовой техникой
Порядок оформления операций с наличностью, картами и электронными платежными средствами установлен Центробанком России. Регулятор определил требования к приемке платежей, расходованию выручки, хранению наличных денег. Основными нормативными актами являются Указания № 3210-У от 11.03.2014 и № 4416-У от 19.06.2017 годов. Положение предпринимателей и юридических лиц неодинаково.
|
Требование кассовой дисциплины |
Организации |
ИП |
|
Лимит наличности |
Обязательно устанавливается внутренним распоряжением |
Не требуется |
|
Передача излишков наличности в банк |
Обязательно, за исключением дней выдачи заработной платы, поощрений персонала или оказания мер поддержки |
Вся выручка поступает в полное распоряжение предпринимателя |
|
Проведение операций |
Руководитель, кассиры, бухгалтеры, уполномоченные соответствующим приказом |
Предприниматель и ответственные наемные сотрудники |
|
Оформление ордеров |
Разрешено использование электронных расходных и приходных документов при наличии ЭЦП. Допускается совмещать традиционный бумажный и прогрессивный цифровой варианты. Оформлять первичную отчетность можно по фискальным данным |
|
|
Учет поступлений в реестрах |
Все платежи и возвраты регистрируют в кассовой книге. Отражению подлежат потоки денег между сотрудниками бухгалтерии |
Если учет доходов и расходов ведется по правилам налоговой системы, кассовая книга не требуется |
|
Прием выручки от работников |
Оформляется приходный ордер и выдается квитанция |
|
|
Выдача наличности |
Составляется расходный кассовый ордер |
|
|
Расчеты с подотчетными лицами |
Основанием выдачи денег является распоряжение руководителя фирмы или предпринимателя. Указание дают в письменной форме. Заявление с работника брать необязательно, а отсутствие отчета по предыдущим авансам не признается препятствием для |
|
Центробанк РФ закрепил правило, согласно которому подписывать кассовые документы должен не только операционист но и главный бухгалтер. Росчерк руководителя или предпринимателя нужен только при их непосредственной работе с ККТ. Пункт 4.4. Указаний обязывает участников расчетов снабжать кассиров специальными штампами. Это требование вступает в противоречие с нормами о свободе использования печатей. Специалисты рекомендуют выполнять предписание во избежание споров с налоговой инспекцией.
Важным правилом работы с ККТ является оперативность. Оформить и выдать кассовый чек необходимо в момент приема средств. При этом потребуется выполнить условия ст. 4.7 закона 54-ФЗ. Норма закрепляет обязательные реквизиты:
- название документа, номер и дату;
- точное время, адрес совершения операции (адрес фирмы или сайт);
- наименование и ИНН продавца;
- налоговый режим;
- признак расчета;
- обозначение продукции, услуги, работы;
- стоимость единицы товара с указанием скидок, наценок, НДС;
- размер поступившей оплаты с выделением НДС, бонуса, наценки;
- форма расчета с отражением суммы;
- должность, фамилия кассира, если средства поступили не через автоматическое устройство;
- уникальный регистрационный код ККТ;
- заводской номер фискального накопителя;
- фискальный признак;
- государственный сайт для проверки подлинности документа;
- электронная почта или телефон получателя цифрового чека;
- адрес виртуального ящика отправителя;
- номер, присвоенный фискальному документу;
- код смены;
- признак сообщения (при хранении информации в накопителе или передаче ее ОФД).
Юристы рекомендуют владельцам интернет-магазинов дополнять формы заявок специальными графами. Запросить данные для отправки чека лучше на этапе оформления сделки. В противном случае могут возникнуть проблемы с пересылкой документа и риск административной ответственности.
Как выбрать кассовый аппарат
Если техника или фискальный накопитель не будет соответствовать стандартам, в регистрации откажут. Проверить понравившуюся модель можно на сайте ФНС РФ бесплатно. Налоговая служба разработала онлайн-систему обращения к реестрам.
Грамотный анализ поможет не только исключить риски, но и существенно сэкономить. Дорогостоящие и многофункциональные устройства мелким игрокам рынка требуются редко. А вот некоторые компании решаются на комплексную автоматизацию торговых процессов. Именно поэтому выбор стоит делать после оценки потребностей.
Условно все представленные производителями образцы можно разделить на три категории.
|
Группа |
Преимущества |
Недостатки |
|
Простые кнопочные кассы |
Такие приборы мало отличаются от традиционных аппаратов, не требуют переобучения персонала, компактны. В их конструкции предусмотрены входы для SIM-карт и разъемы под терминалы оплаты картами |
Устройства не позволяют просматривать все проведенные кассиром операции. Функция подключения к личному кабинету отсутствует |
|
Смарт-терминалы |
Аппараты имеют сенсорное управление и расширенный интерфейс. Операции по продаже и каталог товаров отображается на экране. Риск ошибки сведен к минимуму. На корпусе располагается 5 и более портов для присоединения сканера, денежного ящика, принтера и др. Подключение к интернету производится через Wi Fi, SIM-карту или выделенный канал. Устройство автоматически выходит на облачный сервис номенклатуры товаров |
Стоимость оборудования выше. Продавцам потребуется краткий инструктаж |
|
Фискальные регистраторы |
Устройства различной мощности работают в комбинации с учетными бухгалтерскими программами. К мировой сети их подключают через компьютер. Модели различаются по ширине кассовой ленты, размерам, скорости обработки информации. На корпусе аппаратов предусмотрены разъемы для присоединения дополнительного оборудования |
Работа с регистраторами потребует определенных навыков. Кроме того, стоимость таких приборов будет заметно выше |
Представителям бизнеса, освобожденным от обязанности применения ККТ, специалисты рекомендуют обратить внимание на машины для печати чеков. Внешне устройства мало отличаются от контрольно-кассовых аппаратов. Их используют для выдачи документов, подтверждающих оплату товара, услуги или работы. Фискальные накопители и возможность подключения к мировой сети конструкцией не предусмотрены. По итогам дня прибор выдает полный отчет об операциях.
Сравнительная характеристика ККТ и ЧПМ
|
Критерий |
Контрольно-кассовая техника |
Чекопечатающая машина |
|
Выдача чека |
Да |
Да |
|
Передача информации через ОФД в налоговую |
Да |
Нет |
|
Подключение к интернету |
Да |
Нет |
|
Налоговые режимы, применение которых допускает использование устройства |
Все |
ЕНВД, ПСН |
|
Риск сбоев |
Высокий – средний |
Низкий |
|
Стоимость |
12 000 – 50 000 рублей |
3 000 – 8000 рублей |
|
Расходы на подготовку к эксплуатации |
4500 – 6000 рублей |
Нет |
|
Текущие издержки |
3000 – 4000 рублей в год |
Нет |
|
Затраты на замену элементов |
Фискальный накопитель стоимостью от 6000 до 9000 рублей каждые 3 года |
Нет |
|
Стоимость обновления ЭЦП |
Ежегодно около 1500 рублей |
Нет |
|
Возможность подключения к компьютеру |
Зависит от модели |
Зависит от модели |
Чего ждать в будущем: программа реформы
Первый этап внедрения онлайн-касс успешно завершился. В июле 2017 года на современные аппараты с подключением к мировой сети перешло свыше 400 000 компаний. Итоги обсуждали на совещании совместного штаба ФНС РФ и бизнес-омбудсмена.
Фото с сайта https://www.nalog.ru
Руководители ведомства выразили удовлетворение результатами реализации проекта. К моменту проведения совещания у контролирующего органа имелась информация о выручке в 50 миллиардов рублей. Стоимость фискальных накопителей и прочего оборудования стабилизировалась. Этому способствовало лояльное отношение налоговой службы. Поскольку штрафовать за несвоевременную регистрацию онлайн-кассы не стали, откровенные спекуляции стали редким явлением. Бизнес получил дополнительное время на адаптацию.
Ориентиром законодателя и федеральных ведомств остается приведение всех расчетов в стране к единому стандарту. Число лиц, обязанных применять современные устройства будет расти. Второй этап реформы затронет малый бизнес и предпринимателей, не использовавших ранее ККТ. Власти сделают ставку на обучение коммерсантов и удешевление переоснащения за счет налоговых вычетов.
Чем грозит нарушение новых правил
Пренебрежение предписаниями по работе с наличными денежными и электронными средствами влечет административное наказание. Статья 15.1 КоАП РФ предусматривает штрафы в размере (в рублях РФ):
- ответственные специалисты — 4000 – 5000;
- организации — 40000 – 50000.
Об отдельных аспектах применения нормы рассказывал Верховный суд России в третьем и четвертом обзорах за 2017 год. За органами муниципального контроля признали право на составление протоколов о совершении правонарушений. Высшая инстанция разъяснила порядок отнесения участников расчетов к платежным агентам.
Суровые меры ответственности грозят коммерсантам в случае уклонения от регистрации кассы, либо при игнорировании требований о выдаче чека. В таких ситуациях применяют положения ст. 14.5 КоАП РФ. Вынести соответствующее постановление контролирующий орган вправе в течение 12 месяцев со дня совершения проступка.
|
№ п.п. |
Состав нарушения |
Санкции |
Примечание |
|
1. |
Неприменение ККТ в соответствии с действующими правилами |
Административный штраф (в рублях):
|
Повторный проступок, либо прием выручки без ККТ в 1 000 000 рублей и более повлечет дисквалификацию предпринимателя на 1 – 2 года. Для организаций нарушение обернется приостановкой работы на 90 суток |
| 2. | Использование кассовых аппаратов, не отвечающих утвержденным нормативам |
Предупреждение или штраф (в рублях):
|
Четвертый пункт статьи 14.5 КоАП распространяется на случаи работы с устаревшими образцами кассовой техники |
| 3. | Уклонение от выдачи электронного или бумажного чека |
Предупреждение или штраф (в рублях):
|
Норма применима к расчетам с оформлением бланков строгой отчетности |
| 4. | Сокрытие информации о кассовых операциях и игнорирование запросов налогового органа |
Предупреждение или штраф (в рублях):
|
Санкции налагают при отказе от исполнения запроса, либо при просрочке отправки документов |
Статья 14.5 КоАП РФ предусматривает возможность освобождения нарушителя от административных санкций. Условием становятся добровольное информирование контролирующего органа о проступке с передачей полных и достоверных сведений. От выполнения обязанности оговорка не избавляет.
Комплексная автоматизация или автономный кассовый аппарат
Реформа системы расчетов поставила перед представителями бизнеса немало вопросов. Помимо предложений о покупке онлайн-касс на рынке появились услуги полной автоматизации торговли. Переходный период предложили превратить в новый этап развития компании. Создание отлаженного механизма позволяет:
- оперативно получать отчеты о задолженности клиентов и поступивших авансах;
- анализировать эффективность различных способов рекламы;
- планировать торговую деятельность;
- изучать детализацию кассовых операций за день, неделю, месяц или иной период;
- контролировать все денежные потоки в организации;
- существенно упростить бухгалтерский и налоговый учет;
- исключить риски ошибок в первичной отчетности;
- обмениваться данными с пользователями мировой сети по защищенным каналам;
- быстро формировать документацию для проведения ревизий, инвентаризаций, аудита;
- создавать удобную клиентскую базу.
Комплексная автоматизация заключается в создании локальной сети устройств и установке специального программного обеспечения. Решение актуально для сетевых магазинов, крупных компаний, фирм с большим ассортиментом, оптовиков с многочисленными складами, производственных предприятий. Спектр применения разработок постоянно расширяется.
Покупка автономного ККТ сэкономит предпринимателю средства. Однако для успешного развития и выхода на новый уровень потребуются структурные преобразования. Интерес к комплексной автоматизации подогревает политика Минфина РФ и налоговой службы. Ведомства настаивают на постепенном переходе бизнеса к прогрессивным форматам.

